| 
     
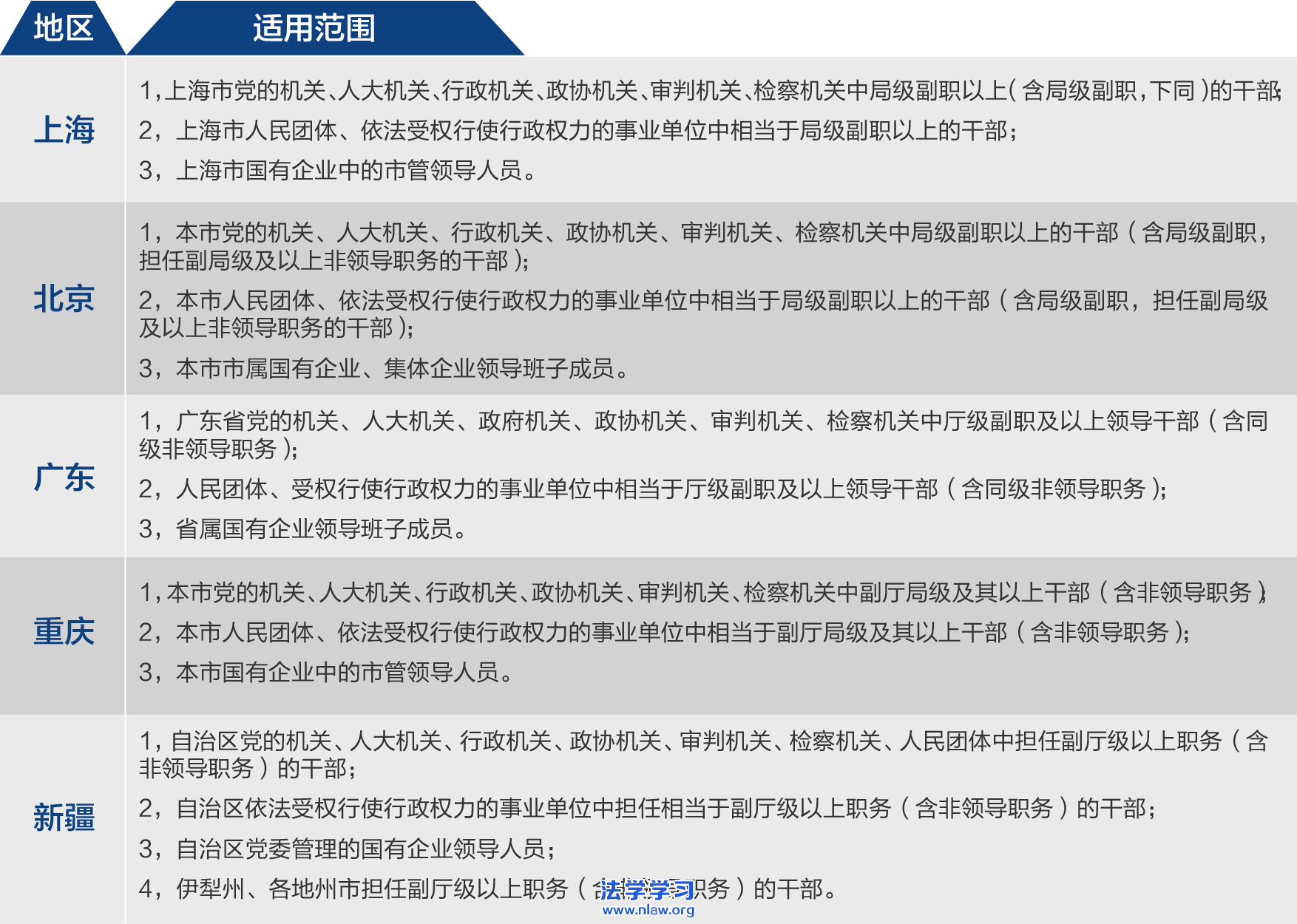
      在5个试点地区,规定针对的都是厅级副职及以上领导干部,其适用对象大致包括3类人:党委、人大、政府、政协、法检机关中副厅局级及其以上干部;人民团体、依法受权行使行政权力事业单位中相当于副厅局级及其以上干部;国企中的市管领导人员。 以北京为例,该市党的机关、人大机关、行政机关、政协机关、审判机关、检察机关中局级副职以上的干部(含非领导职务干部),人民团体、依法受权行使行政权力的事业单位中相当于局级副职以上的干部(含非领导职务干部),市属国有企业、集体企业领导班子成员均列入规范范围。 
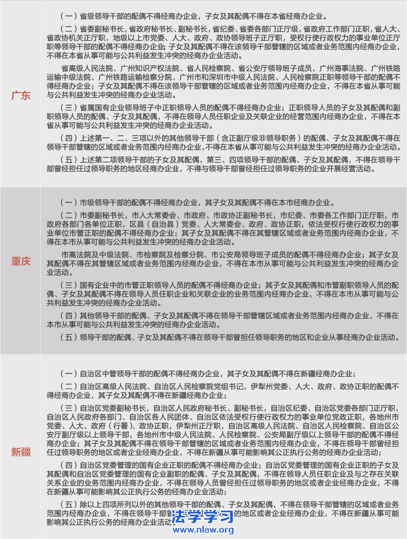
 领导干部职位不同,对其要求是否有差异? 市级领导干部:配偶不得经商办企业,子女及其配偶不得在本市经商办企业; 正局职领导干部:配偶不得经商办企业,子女及其配偶可在遵守“四不规定”前提下经商办企业; 局级副职领导干部:配偶、子女及其配偶,可在遵守“四不规定”前提下经商办企业; 市委政法委、公检法系统市管干部:配偶不得经商办企业,子女及其配偶可在遵守“四不规定”前提下经商办企业; (“四不规定”包括:不得在领导干部管辖的地区或者业务范围内经商办企业,不得在领导干部曾经担任过领导职务的地区经商办企业,不得与领导干部曾经担任过领导职务的企业开展经营活动,不得从事可能与公共利益发生冲突的经商办企业活动) …… 梳理北京市的规定,一个显著特点是:对市级领导干部要求严于正局职领导干部,对正局职领导干部要求严于副局职领导干部,对公权力比较集中的市公检法领导班子成员要求严于其他单位领导干部。 比照其他试点地区的规定,进一步得到证实:领导干部职位越高、权力越大,要求越严。这也体现了重要干部重点管理的原则。 
 
 规定出台后,相关领导干部如何遵照执行? 5个试点地区都明确提出,领导干部必须按照规定要求,如实填报相关材料,将配偶、子女及其配偶经商办企业情况向组织作专项报告。不少地方还要求,在领导班子民主生活会上,将配偶、子女及其配偶经商办企业情况进行明示。 北京市还特别提出,领导干部配偶、子女及其配偶经商办企业情况发生变化的,应当在事后30天内填写《领导干部配偶、子女及其配偶经商办企业情况表》,并按照干部管理权限向组织报告。对无法判定是否属于经商办企业行为的事项,也要进行填报,由组织人事部门依据有关规定予以审定。 重庆市规定,领导干部应当向市委组织部填报专门的经商办企业情况登记表,将其配偶、子女及其配偶经商办企业情况纳入巡视监督内容。 新疆则要求,领导干部要在个人事项报告、述职述廉、民主生活会上说明配偶、子女及其配偶经商办企业情况,拟提拔任用的领导干部也要专项报告配偶、子女及其配偶经商办企业情况。 
 规定执行情况,如何核实核查? 制度的威力在于执行。为确保规定在实践中真正释放力量,各地都明确列出了相应的监督手段:一是核实,一是抽查。也即,对填报配偶、子女及其配偶有经商办企业情况的领导干部进行专项核实,对填报配偶、子女及其配偶无经商办企业情况的领导干部按照每年20%的比例进行抽查。重点核查是否存在漏报、瞒报情况。对干部群众举报的有关线索,由组织部、纪委机关依纪依法进行核查。 
 不符合规定要求如何纠正?违规后组织上如何处理? 制度的笼子扎紧之后,领导干部亲属违规经商办企业,就应当予以纠正。如何纠正?答案是“一方‘退出’”。例如,上海市就在规定中明确,“对违反规定所列情形的领导干部,由其配偶、子女及其配偶主动退出所从事的经商办企业活动,或者由领导干部本人辞去现任职务。对不如实报告或者未及时纠正的,按照有关规定给予领导干部组织处理或者纪律处分。涉嫌违法的,移送有关机关处理。” 明面上的制度漏洞堵上了,个别心怀侥幸之人会不会使出新花样?比如,瞒报虚报、转入地下等。对此,各试点地区早已给出对策。 
 新疆明确提出了“两个不得”的规定:受让方不得为出让方的近亲属,不得利用职权或者职务上的影响以明显高于市场价格出售或转让。 广东在规定中指出,对搞虚假退出或在退出时搞利益输送的,依照有关规定给予组织处理或者纪律处分。 重庆也明确,对以委托代持、隐名投资等形式规避本规定的,对搞虚假退出或者在退出时搞利益输送的,依纪依法严肃处理。  | 
     







	






