首页 法制动态 案例判例 法律文书 合同范本 法律论文 站盟合作 公证案例 律师 法制视频

业界动态

旗下栏目: 法制焦点 业界动态 热点案件 社会经纬 法制时评 地市司法 境外司法 立法草案 法规释义

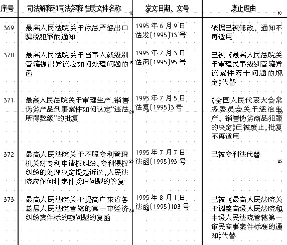
最高法予以废止的部分司法解释和司法解释性质文件目录(第九批)

来源:新浪网 作者:介子推 人气: 发布时间:2013-12-17
摘要:人民法院报 予以废止的1980年1月1日至1997年6月30日期间发布的部分司法解释和司法解释性质文件目录(第九批)
人民法院报



予以废止的1980年1月1日至1997年6月30日期间发布的部分司法解释和司法解释性质文件目录(第九批)

 

 

 

责任编辑:介子推